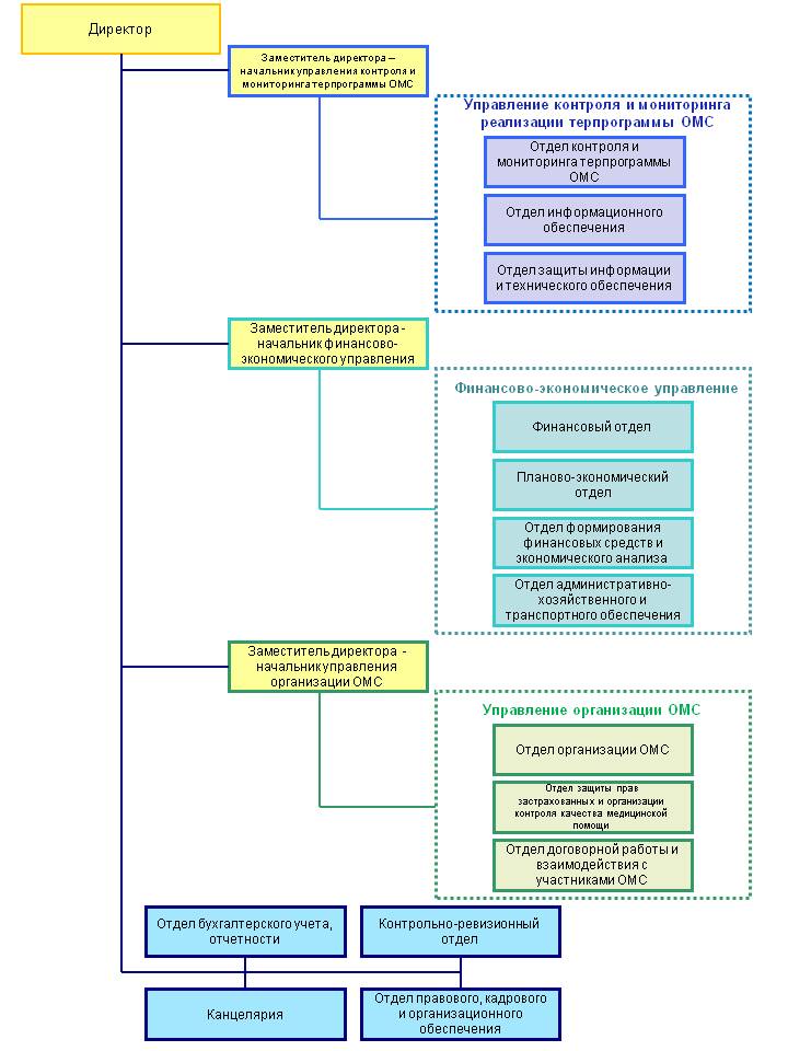
Структура


 

06 July 2023, 16:25
06 July 2023, 16:24